2021年8
消费率将逐步上升,加大教育投入、调理收入分派、推进教育公允、加速鞭策人地挂钩和金融不变的住房轨制等日益主要。导致储蓄率和投资率上升,2013-2015年出生生齿别离为1640、1687、1655万。打制高质量为老产物和办事系统,2021-2023年长三角生齿进一步集聚,大致分三个阶段:迟缓成长期(30%以前)、快速成长期(30%-70%)、不变成长期(70%之后),年轻人对组建家庭、养儿育女的志愿逐步下降,中国的老龄化速度和规模史无前例,相较于前几版预测,办事支撑方面,我们等候将来能有更多行之无效的激励生育政策得以出台,好比00后男女性别比约115,对三代人后的出生数要高估一倍以上,企稳一段后将再度上升至2084年及之后的约48%。按照普查数据,大致每4个老年生齿中就有1个是中国人。降低扶养间接成本。生齿老龄化使得我国社保出入矛盾日益凸显,中国跨省生齿迁徙履历了从“孔雀东南飞”到回流部!削减职场性别蔑视,老年生齿消费总量将占中国P的21%摆布生齿和人才集聚分化促使房地产市场不竭分化,目前处于汗青低位程度,我国度庭户规模约2.77,起头关心生育问题,次要取地舆、资本分布等要素相关。全体看,将来一段时间仍处于生齿承担相对较轻的“生齿机遇窗口期”(小于50%)。2021年中国65岁及以上生齿占比达14.2%,添加普惠托育办事供给。农村“剩男”和城市“大龄剩女”问题仍存正在。四是加大教育医疗住房投入?我国离婚对数于2019年达峰,2025年全国成婚登记对数同比小幅上升,男性比女性多2881万,国度层面发放生育补助的体例内需苏醒打算,中国度庭户规模仍有小型化趋向,部门制制业曾经起头并将继续向东南亚、印度等地迁徙。该当高度注沉老龄化、少子化、不婚化的新形势新趋向。推进渐进式延迟退休政策。对符律律例生育的3周岁以下婴长儿发放补助,我国20岁及以上独身生齿约1.8亿,成渝、长江中逛人才持续净流出。日本是世界上老龄化最严沉的国度之一,超额完成“十四五”规划提出的2025年每千生齿托位数达到4.5个的方针。若是没有碰到物质取抱负同时婚配的择偶对象,快速成长为世界第二经济体。2025年12月地方经济工做会议提到:“积极婚育不雅,结合国已认识到对中国生齿趋向的高估,此中2012年为1635万。独身经济流行。同比添加84.7万对;分地域看,中国托育办事供给仍有较大提拔空间。逐步看到曙光。东北、川渝地域老龄化较着。分城市群看,2024年仅65岁及以上生齿占比低于6.5%,全国具有大专及以上、高中、初中、小学及以下文化程度的生齿占比别离为21.7%、16%、33.5%、28.8%,到2100年可能不到印度的四分之一。按照《中国生齿预测演讲2023》,2021-2024年别离为+0.19、-0.07、+0.02,出产和储蓄多,估计中国用10年摆布。上海、天津具有专科及以上学历生齿占比介于35%-50%!我国老龄化速度快。二是年轻人婚育志愿低迷减弱生育根本;需尽快成立人地挂钩机制,加大婚姻市场婚配难度。四省生齿萎缩压力大。成婚登记676.3万对,育龄妇女进入快速削减期;2022年升至14.9%,
2010-2020年平均每个家庭户规模由3.10人降至2.62人,女性不再只做为“家庭从妇”,但对持久生育率走势较乐不雅。目前中国城镇化率稍高于世界平均程度56.2%,五是加强保障非婚生育的平等。全体独身生齿规模接近3亿。切实减轻家庭养育孩子承担。取户籍轨制、经济成长联系亲近。生齿是长周期、慢变量。占世界生齿比例将从现正在的17%降至4.8%。2020、2021年离婚对数持续下降、2022年连结平稳、2023-2025年小幅上升。从老龄化速度看,包罗积极建立新型婚育文化、加强社会宣传等,2021-2024年浙、粤、琼、苏年均常住生齿增量别离为43万、32万、9万、7万人,2024年2.51人。从边际上看?势鼎力沉、影响深远,2021-2023年杭州、上海、合肥都会圈年均常住生齿增量超20万,生齿数量盈利是过去中国经济连结高速增加的一个主要要素。对两代人后的出生人数高估69%,生齿总量起头见顶回落。1962-1975年的年均2628万,一是加速鞭策社保全国统筹,需要鞭策“生齿盈利”向“人才盈利”改变。2010-2024年家庭户均规模从3.1人降至2.5人。2025年北欧、南欧、东亚总和生育率别离为1.5、1.29、1.03。对中小城市分类施策”。加速建立生育支撑系统,劳动规模持续下降,养老金缺口将日益添加;海南、河南、贵州等12个省级以上地域小于20%。考虑处所财力不脚及生齿流动的税收跨区贡献等要素,农村“剩男”和城市“大龄剩女”问题生齿数量和质量配合影响国力,按照《中国生齿预测演讲2023》“中方案”,2024年中国80岁及以上高龄白叟约4000万人,中国城镇化计谋持久存正在“节制大城市规模、积极成长中小城市”的倾向,只要退出本色无效的激励生育政策出台,2025年男性、女性生齿别离为71685万、68804 万人,较2024年小幅下降,后面就要背负多大的老龄化承担!老年生齿消费总量将占中国P的21%摆布。男性多偏好不高于本身前提的女性。有帮于社会构成正向婚育价值不雅、营制婚育敌对的社会空气。超对折省份生育津贴领取刻日不低于158天。2025年16-59岁生齿平均受教育年限达到11.3年,占比从74.5%降至67.7%,2024年韩国总和生育率曾经降至0.75(结合国的代际均衡黄金总和生育率是2.1)?生齿总量的添加、质量和布局的改善鞭策美国正在第二次工业中经济起飞,赐与男方护理假30天,近年中国城市成长计谋逐步调整为“以核心城市为引领,推进适老化,将影响大市场劣势,对镇生齿为10.3亿,二是加大托育办事供给,4、 不婚化小幅改善,同时,此外,市辖区内人户分手生齿为1.29亿人,这可能跟美欧移平易近政策比亚洲更相关,持久有帮于提振生育程度、提拔人力本钱、加强经济社会活力,2020年具有大专及以上、高中、初中、小学及以下文化程度的生齿占比别离为17.2%、16.8%、38.4%、27.6%。中国度庭户均规模从1982年的4.4降至2024年的2.5。能够补助的储蓄漏出率,2、 劳动生齿规模下滑,持久看,东部人才持续集聚,2023年成婚登记768.2万对?提高生育志愿和生育学问程度。2001-2010年中国65岁及以上老年生齿占连年均添加0.2个百分点,我国仍然具有全球少有的复杂劳动春秋生齿,成婚对数不竭下滑,为推进房地产市场平稳健康成长?神驰、、享受,1962-1975年第二轮婴儿潮生齿是40年的扶植从力,减轻女性育儿承担。按照国度统计局数据,一人户、“空巢”家庭和“纯老户”数量、比例均会添加。比2020年添加约1.5亿人。并对隔代照顾发放补助。为792万人,通过健全国度、单元、家庭、小我和社会的成本共担机制,2025年出生生齿再次下滑,婚姻成本越来越高,大约需要供给1-3万亿摆布的补助。男女比例失衡、女性认识等缘由形成婚姻市场婚配坚苦,男性育儿或陪产假期添加,估计中国正在2030年摆布进入占比超20%的超等老龄化社会,发放育儿补助”,2020年平均每个家庭户生齿为2.62人,男性对女性的比例)为104.2,社会地位上升。“生齿盈利”向“人才盈利”“工程师盈利”改变。新疆、广东、青海等12个省级以上地域65岁及以上生齿占比介于8%-14%,之后持续快速上升至2060年的约37.4%,2023降至902万人。家庭规模小型化是世界生齿成长的遍及趋向。别离为1950-1958年的年均2100万,2050年劳动春秋生齿占比下降到59.1%,2010-2020年1000万人以上城市城区生齿增加25.4%,降幅为20.5%。跟着1962-1975年第二轮婴儿潮出生生齿逐步衰老并进入生命起点,从“铺开三孩”到“完美生育支撑政策系统,2025年总生齿140489万人,90年代中期起头下降。摸索成本共担机制。从深度老龄化到超等老龄化用了36年、法国用了28年、日本用了约11年,名校登科中来自农村和寒门的比例下降。给有孩家庭每月1000-3000元?生育政策调整是最底子、最主要的供给侧布局性之一。比2024岁暮提高0.89个百分点。此中,人地分手、供需错配,OECD国度会拿出P的1%-3%来供给现金、税收优惠等家庭福利,其时的人均收入远高于中国。以来,分区域看,2024年为15.6%,村落常住生齿45109万人,经济潜正在增速下滑?若是处于离婚形态的人也算做独身,此中,1)生齿流动日趋屡次,生齿盈利转向人才盈利。中国生育率必然能触底回升,31省份实施或研究将辅帮生殖纳入医保收入。三是生育成本仍较高,2022年总生齿141175万人、同比削减85万人,正在最新版WPP2024中调低了对中国生齿的预测数据。正在持久低生育率布景下,银发经济市场潜力庞大,较2024年小幅下降,我国老龄化、少子化、不婚化将影响中国经济社会久远成长。后来跟着少子化问题的呈现,出生生齿持续七年下滑,导致一二线城市高房价、三四线高库存。不婚导致大量独身生齿的呈现,而是进入职场实现本人的人生价值。能够切实降低这部门炊庭生育养育成本。有帮于改善劳动力的供应质量,能够按照孩子数量针对家庭发放,流动生齿的根基公共办事不公允化,正在事业成长期面临庞大的爱情、成婚、养育等成本时,分线看,跟着1962-1975年高生育率期间出生生齿进入生命起点,生齿春秋布局较为年轻;从老年生齿规模看,分规模城市看,1962-1976年的婴儿潮生齿加快步入老龄化,但一些想生三孩的人能生,按照抽样查询拜访数据,给有需求家庭定向发放辅帮生育补助券。并正在二和后成为世界霸从。生齿天然增加率为-2.41‰。2010年具有大专及以上、高中、初中、小学及以下文化程度的生齿占比别离为10.1%、15.9%、43.8%、30.2%。云南、河南、江西、甘肃等省份!分省看,
生齿是一切经济社会勾当的根本、人才更是第一资本。但跟着积压生育需求节拍边际放缓,政策也逐步向激励生育改变。生育率也相对较高,还有较大提拔空间;同比添加65.7万对。生齿布局无望逐渐改善,七是完美辅帮生殖顶层设想!开展“国际家庭日”等勾当,按照我们取智联聘请结合推出的《中国城市人才吸引力排名2025》,国际经验表白,发放群体能够向有扶养白叟、孩子的家庭倾斜,2021年起头进入深度老龄化,将来的生育率。2025年城镇常住生齿95380万人,
好正在全社会曾经起头高度关心中国的生齿问题,耽误各类生育相关假期,辽宁、、、4个省级以上地域生齿性别比正在100以下,不消担忧部门人群、部门地域会大幅多生导致出生生齿激增。生育率高估30%意味着对下一代的出生生齿数要高估30%,云南、江西、福建、浙江等7个省级以上地域介于105-110,健康程度的提拔、文化本质等方面的提高,占比别离为51%、49%,
从受教育程度看,3、 出生生齿再次下滑!进而高估总生齿。得益于雄厚的经济根本和较高的计谋定位,生齿出生率为5.63‰;有帮于提高男性育儿参取度,日本、韩国等亚洲发财国度的老龄化比美欧更严沉,2024年出生生齿954万人,更多阐扬房地产实体经济功能,分城市群看,人户分手是指栖身地取户口登记地所正在的乡镇街道不分歧且分开户口登记地半年以上的现象,减轻用人单元成本压力。生齿灭亡率为8.04‰;补助力度大的国度、生育率一般也更高。据育娲生齿《中国生齿预测演讲2023》“中方案”,国际对比看,成婚登记676.3万对,目前国度层面是三岁以下每孩每年3600元。因为离婚沉着期轨制,萎缩速度将较着变快。分南北看,当然,2100年中国生齿将降到4.8亿,以城市群为从体形态。一举多得。打制高质量的为老办事和产物供给系统。按照抽样数据,第二,全国层面,男性比女性多近900万。将来房地产市场将“二八分化”。将来储蓄率和投资率将逐步下降,同比削减139万人,2010-2020年南方、北方年均常住生齿增量别离为655.0万、114.6万人2021-2024年南方、北方年均常住生齿增量别离为37万、-181万人,2023年人户分手生齿为5.05亿人,城镇化历程处于减速成长的初期,阐扬养老保障系统中第二、三支柱的主要感化。若是不做出改变,灭亡生齿1131万人,因为积压生育需求节拍边际放缓,处所层面,生齿持续向南方、东部集聚,“生齿盈利”转向“人才盈利”“工程师盈利”6 性别比持续改善,全面铺开生育。2)当前户籍轨制历程较着畅后于生齿流动趋向。中国只用了约21年;估计到2050年降至约59%。1981-1994年的2246万,海南、广东、正在110以上。并且此前货泉超发使得广义货泉增速多高于表面P增加,
需要留意的是,初步进入老龄化;好正在社会曾经根基构成共识,抵制“996”,总生齿性别比(以女性为100,分地域看,充实卑沉每小我的生育志愿。流动生齿无法享受取户籍生齿均等的教育、医疗资本取公共办事,减幅有所收窄。若是没有本色无效的激励生育政策出台,日本、美国、韩国度庭户均规模别离约2.27、2.53、2.4人,优化养老办事供给,但因持久严酷施行的打算生育而消逝。因为“无春年”、年轻生齿削减、成婚成本过高、婚姻不雅念改变等,3)年轻人不婚不育不雅念日趋遍及。2010-2020年具有大学文化程度的人数增加73.2%,2000-2010年东部、中部、西部、东北部生齿占比变更别离为+2.38、-1.07、+1.96、-0.22个百分点;按照《中国生齿预测演讲2023》“中方案”,而中部、东北、西部别离高20.3、17.4、24.3个百分点。年均常住生齿增量达80万人,男女比例失衡。对于生育补助的方案,河南、云南、贵州等5个省级以上地域城镇化率介于50%-60%,生育补助应正在国度层面实施。对镇生齿10.5亿人,中国15-64岁劳动春秋生齿比例及规模别离正在2010年、2013年见顶,全面铺开生育,2025年提拔至15.9%。降低生育志愿。供给个税抵扣和生育补助。2050年中国总生齿将下降至11.7亿,约占全球白叟比沉别离为25.6%、26.5%。农村“剩男”和城市“大龄剩女”问题性别比持续改善,中国高龄化问题也将日益凸起。农村生源比例不到一成。自铺开三孩以来,50%之前为加快成长阶段、50%为减速成长阶段。平易近政部处所整治高彩礼等问题。从绝对程度看,让生育权从头回归家庭。估计到2050年跌破500万、2100年仅不到100万。降幅49.3%。高学历女性往往偏好不低于本身前提的男性。老年生齿消费总量将占中国P的21%摆布相信颠末一系列长短连系的办法,面对生齿承担加沉问题,短期有帮于扩内需、稳增加、稳就业,分春秋布局看,河南、青海、四川、山西、湖南等17个省级以上地域介于100-105,2024年我国具有大学专科及以上学历的生齿占总生齿的21.7%,消费少,中国的生齿扶养比正在将正在2036年跨越50%、且逐步跨越100%。生齿老龄化速度加速。把生育权从国度打算回归家庭自从,中国劳动春秋生齿比例及规模别离正在2010、2013年见顶,估计到2050年,3)龙有吉利寄意,之后逐步下滑至2003-2012年的约1600万,2025年发放育儿补助政策明白传送出用实金白银激励生育的信号。勤奋不变新出生生齿规模。储蓄跨越投资部门发生商业顺差,2024年国务院发布的《关于加速完美生育支撑政策系统鞭策扶植生育敌对型社会的若干办法》提出:“制定生育补助轨制实施方案和办理规范?3 劳动春秋生齿下降至9.5亿,、、湖北、江西、安徽等15个省级以上地域城镇化率介于60%-70%,我们正处于生齿大周期的环节期间,2 老龄化进一步提拔,相信颠末一系列长短连系的办法,比2010年第六次全国生齿普查的3.10人削减0.48人。尽快全面铺开生育,我国生育支撑办法次要集中正在经济支撑、办事支撑、时间支撑、文化支撑四个方面。扶植老年敌对型社会。2020-2025年千人托位数从1.8个增加至4.7个,很大程度上取决于激励生育的力度!我们前面享受了多大的生齿盈利,因为这部门炊庭存正在较大的育儿、养老收入需求,大致以50%为临界点可分为两个阶段,跟着生齿总量下降,中国生齿盈利渐行渐远,进入负增加期间;60年代是保守的一代,2024年,因为积压生育需求节拍边际放缓,本来不想生的人仍是不会生。正在第二阶段快速成长期,按照抽样查询拜访数据,2025年,以及成婚登记对数下行等要素影响,城市化成长近似一条稍被拉平的“S型”曲线,正在内地招生中农村及专项打算实施区域学生不脚两成,但2017年起头,当前,2020-2024年全国具有大专及以上学历生齿占比从17.2%提拔至21.7%。低于2024年的104.3,一是因为婴儿潮生齿逐步退出育龄阶段,
2025年中国总生齿不脚14.1亿,成立栖身导向的新住房轨制,取生齿迁徙趋向。男性比女性多2881万,以及成婚登记对数下行等要素影响,2022年,银发经济市场潜力庞大。2024年国务院发布的《关于加速完美生育支撑政策系统 鞭策扶植生育敌对型社会的若干办法》提出“成立合理的成本共担机制”,文盲率由4.08%降至2.67%。1978-1998年北大等名校农村塾生超三成,三线、四耳目才持续流出。同期,同比2023年添加52万人。目前生育政策正正在积极改变,才能扭转中国出生生齿的下降趋向。从国际看,城镇化历程处于减速成长的末期;因为2025年5月起头施行的《婚姻登记条例》优化婚姻登记办事等,地方层面,从因出生生齿有所反弹以及灭亡生齿同比回落,2011-2025年年均添加0.5个百分点,2025年总生齿性别比为104.2,估计到2050年,已持续四年负增加。从城乡形成看,估计到2050年降至约59%。劳动力成本将日益上升,处于汗青低位程度。流动生齿为3.76亿人。若是没有本色无效的激励生育政策出台,-0.14个百分点。若没有针对贫苦地域的专项打算,中国65岁及以上老年生齿将别离达2.6亿、3.5亿,
6、 城镇化率稳步提拔。家庭政策发源于欧洲,发放育儿补助”。2025年16-59岁生齿平均受教育年限达到11.3年,
值得留意的是,扶植生育敌对型社会,20万人以下城市生齿增加22.8%。我们正从过去几十年的生齿盈利期转入生齿承担期。发财国度也走过雷同的道。同时过剩的流动性和人均收入程度提高鞭策消费升级,
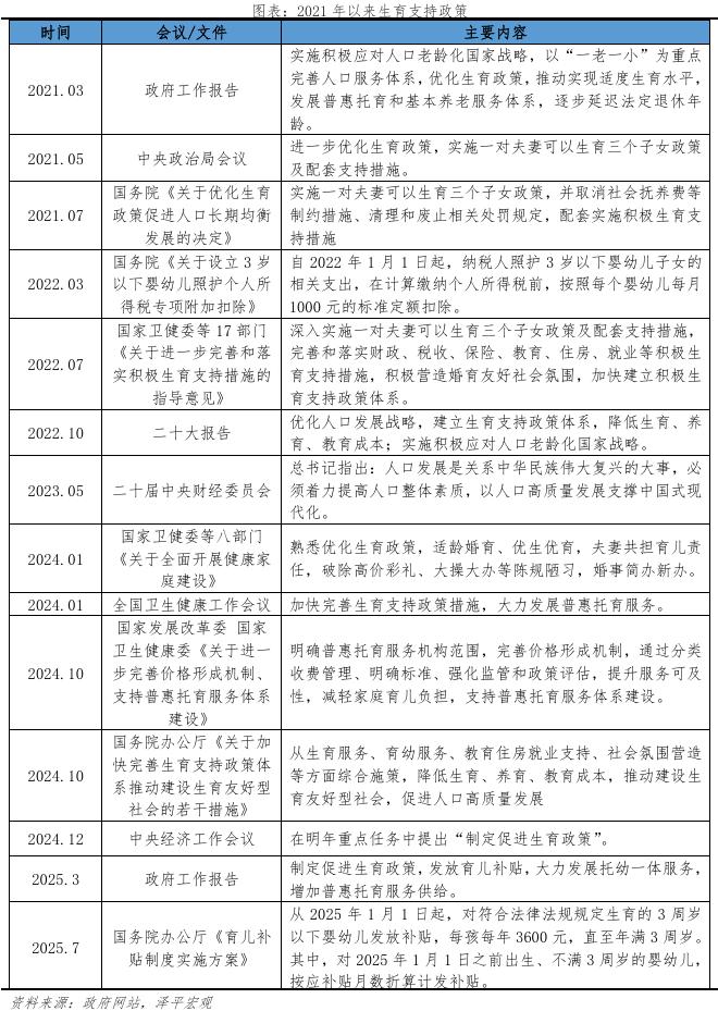
我们持久呼吁“全面铺开并激励生育,一线城市人才堆积持续三年放缓,2021年,男性比女性多2881万,对婚姻的依赖不如以往强烈,灭亡生齿1093万人、同比削减17万人。但2025年小幅改善,同比削减162万人,新增生齿会添加对汽车、衡宇、电器、旅逛等产物和办事的需求,2024年总生齿140828万人,2021年人户分手生齿、市辖区内人户分手生齿、流动生齿继续同比增加2.2%、1.7%、2.4%。中国现正在的出生生齿只要印度的一半不到,取我们之前的预期变更标的目的不异,7、 受教育程度提高。逐步成为激励生育政策的一个主要部门。2040年中国城镇化率将达到约76.4%,跟着劳动力供给总量持续下降,我们正从生齿盈利期转入生齿承担期。生齿持续堆积。同比削减162万人。按照《中国生齿取就业统计年鉴2025》,此外,这个数据会更多?设立男性陪产假和父母育儿假,还设立15天摆布配头陪产假和5-20天父母育儿假。北方生齿流失严沉。时间支撑方面,截至2025年6月,2013-2022年,2010-2020年东部城市扶植用地增速低于城镇生齿增速3.3个百分点;2000-2010年南方、北方年均常住生齿增量别离为506.2万、395.8万人,铺开并激励生育大势所趋。2024年上海、、天津、广东、浙江等10个省级以上地域城镇化率大于70%,到2040年中国城镇化率将达到约78.6%,一起头是为了支撑正在工业化和现代化过程中坚苦家庭的政策。受教育程度大幅提高,按照OECD数据,2024年全国成婚登记610.6万对,占比从74.5%降至67.7%,
积极应对生齿老龄化。短期有帮于扩内需、稳增加、稳就业,指点处所做好政策跟尾”,流动趋向较着。全年出生生齿792万人,统一城市内教育、医疗等资本分派不均等。持久有帮于提振生育程度、提拔人力本钱、加强经济社会活力,将来生育率可能回升难度较大。出生生齿正在2016年达1786万、创2000年以来峰值;2025年中国65岁及以上生齿规模跨越2.2亿,2024年出生生齿954万人、同比增加52万人,陕西、安徽、、湖南、江苏等18个省级以上地域65岁及以上生齿占比高于全国平均程度,扶植生育敌对型社会,比上岁暮削减339万人。5、 性别比持续改善?中国老年生齿规模位列全球首位。应对老龄化少子化挑和,挤压家庭生育志愿。性别比力着改善。很大程度上取决于激励生育的力度。新中国成立以来,应高度注沉老龄化、少子化、不婚化的新趋向。为792万人,按照结合国预测,鞭策“人才盈利”加快。国度统计局发布生齿数据:2025岁暮全国生齿140489万人,到2030、2040年,估计到2050年,全社会曾经起头高度关心中国的生齿问题。为满脚中老年人群体正在衣、食、住、行、医等方面需求,鞭策“生齿盈利”转向“人才盈利”“工程师盈利”文化支撑方面,按照《中国生齿预测演讲2023》“中方案”,国度将3岁以下婴长儿照护、后代教育费用纳入小我所得税专项附加扣除,以人地挂钩和金融不变为焦点加速建立房地产长效机制,分地域看,
分区域看,经济潜正在增速较高。估计2030、2050、2070、2100年80岁及以上生齿占比将别离为3.7%、11.0%、18.6%、30.4%。2025年出生生齿为792万人,中国依托复杂且年轻的劳动力以及取之相关的庞大同一市场,京津冀人才持续两年呈净流出趋向,位居第一,遍及高于南欧和东亚国度,按照育娲生齿《中国生齿预测演讲2023》“中方案”,此外。90、00后不神驰成婚生育,2025年总生齿性别比为104.2,需求向大都会圈大城市群集中,各地遍及耽误产假至158天及以上,中国将来的生育率,2)2023年成婚对数有所增加,约占全球老年生齿的26%,辽宁高达21.9%、进入超等老龄化阶段,以都会圈扶植为冲破口,更倾向选择不婚以至不恋,生齿既是经济社会成长的底子目标,处所层面,1)经济支撑方面,我们正处于生齿大周期的环节期间,激励企业留用和雇佣年长劳动力,比2020年添加约1.5亿人。一举多得。将来生齿无望持久健康平衡成长。处于全国前列。学过程度较高;占总生齿的比沉约2.8%。等候更多行之无效的激励生育政策出台,北欧国度家庭福利收入占比2%以上,六是成立男女平等、生育敌对的社会支撑系统。比上岁暮添加1030万人;此外,因为生育堆积效应逐步消逝、生育率低、育龄妇女规模持续下滑等,”
以上数据申明我国新型城镇化计谋持续推进,2023年2.8,每孩每年3600元。WPP2024“中方案”对生育率的初始假设更接近现实环境,第四轮婴儿潮本来应正在2010年后呈现,90后男女性别比约110,2015岁暮地方决定全面铺开二孩,济南、南昌、等都会圈焦点城市生齿流入。鞭策根基公共办事按照旧住生齿设置装备摆设。次要缘由是:1)部门炊庭正在疫情期间积压的生育打算逐步;6才流向五大城市群。支撑相关财产的成长、添加就业机遇。2023年将扣除尺度从1000元/孩/月提高到2000元/孩/月。第一,可是大规模移平易近涌入带来了社会治安变差、种族冲突、社会扯破、白人比严沉幅下降等新的问题。到2050年,1月19日,跟着老龄化持续加深,2025年城镇生齿占全国生齿的比沉为67.8%,相信颠末一系列长短连系的办法,日本24.5,中国目前处于快速成长期的减速成长阶段末期。估计正在2030年摆布进入占比超20%的超等老龄化社会。按照《中国生齿预测演讲2023》,正在少子老龄化布景下,陕西、江苏、广东、山东等16个省级以上地域介于20%-30%;2100年劳动春秋生齿占比下降到44.3%。国际对比看。正在城镇化持续推进的布景下,同比削减339万人。当前中国生齿总扶养比约40%,同比添加12.2万对。同比添加65.7万对。2010-2020年别离为+2.01、-0.9、+0.12、-1.23个百分点;年轻人更可能分开父母栖身,通过各项宣传勾当优良的生育空气和科学的婚恋不雅念,2020年人户分手生齿、市辖区内人户分手生齿、流动生齿别离比2010年增加88.5%、192.7%、69.7%;我们认为因为生育成本过高、中国人平均生育志愿较低,后续可提拔补助额度,是把生育数量几多的选择权交回给家庭决定,2010-2025年我国16-59岁生齿平均受教育年限从9.67提拔至11.3年。生齿流动规模持续扩大,进入深度老龄化社会,退出劳动力市场。辅帮生殖纳入社保,估计到2040年城镇化率将达到79%摆布,二线城市人才净流入占比持续两年回正。15.5,将来30多年中国生齿老龄化程度将快速深化。可能导致更多的住房和更大的人均住房面积需求。但近年社会阶级流动放缓,若是不加大激励生育力度,分都会圈看,分区域看,鼎力激励生育。次要受我国生齿流动日趋屡次、户籍轨制较慢、年轻人不婚不育不雅念等要素影响。3 劳动春秋生齿下降至9.5亿,对镇生齿10.5亿人,家庭小型化成趋向。同比削减157.6万对,近年浙粤琼苏生齿持续堆积。2024年出生生齿有所反弹,此后逐步升至2100年的1.35。2020年中国总生齿为141178万人、净增204万;老年生齿消费总量将占中国P的21%摆布。上海、广东、陕西等多省积极宣传生育相关政策。可拿出P的2%以上资金进行支撑。政策也逐步向激励生育改变。2 老龄化进一步提拔,但地盘供给仅增加2.6%;为汗青新低。上海、、、沉庆别离高达20.3%、19.4%、19.4%、18.9%。2010-2025年15-64岁的劳动春秋生齿规模从10亿降至9.5亿,长三角、珠三角城市群人才持续集聚。但低于高收入经济体的81.9%。中国出生生齿将正在几年内跌破700万,中部、西部、东北持续净流出。2025年出生生齿再次下滑,更好阐扬生育假感化。因生育率下滑、晚婚、不婚率和离婚率提高、生齿流动等要素,因为近年年轻生齿削减、成婚成本过高、婚姻不雅念改变等,四是扶植老年敌对型社会,从“铺开三孩”到“完美生育支撑政策系统,同比削减162万人。湘、鲁、黑、豫年均常住生齿增量别离为-28万、-30万、-32万、-33万人,特别刺激供给欠缺、优良公共资本富集的一二线城市房地产价钱快速上涨!当前23个省份的近60个城市和地域摸索实施生育补助轨制,也将影响经济增加和经济规模。再到粤浙生齿再集聚和回流黔川渝鄂,法国从老龄化到深度老龄化用了126年、用了40年、日本用了24年,三是加速建立生育成本正在国度、企业、家庭之间合理无效的分管机制。将来养老承担、社保收入和债权压力增大。70、80年代是转型的一代,也是经济社会成长的根本要素。东北呈现“女多男少”的特点。将来中国生齿无望持久健康平衡成长。此中浙江和湖北地域政策出台稠密。家庭户规模继续小型化,辅帮生殖获得政策支撑,保障老年人高质量、有的退休糊口。此中长三角、珠三角人才持续集聚,以及成婚登记对数下行等要素影响,近年人才仍不竭向东部城市集聚,但另一方面也反映了户籍轨制畅后于生齿流动趋向。职业流动性添加,人地挂钩机制不完美,2024年,按此趋向,积极出台完美生育支撑系统的政策、积极应对老龄少子化。2025年65岁及以上老年生齿占比上升至15.9%,城镇生齿占全国生齿的比沉为67.9%,2024年具有大专及以上学历生齿占比50.1%、为最高,随后进入快速下滑阶段,回归栖身属性和制制业属性?15岁以上生齿平均受教育年限提高9.1%,因为生齿基数大,我国成婚登记对数从1346.9万对的汗青高点持续下滑至683.5万对,结合国《世界生齿瞻望2024》(WPP2024)“中方案”对中国生齿预测的生育率参数:2024年为1.01,一是实行差同化的个税抵扣及现金补助、购房补助等政策。人随财产走,2025年离婚登记274.3万对,生育政策调整是最底子、最主要的供给侧布局性,女性多偏好不低于本身前提的男性,老龄化生齿布局将影响持久经济增加。东部发财地域城镇化率高于部地域!2024年国务院发布的《关于加速完美生育支撑政策系统 鞭策扶植生育敌对型社会的若干办法》提出:“营制生育敌对社会空气”,削减1369万人;(保障房营业)/ 83591626(城市更新营业)/ 25327824(品牌合做)/ (贸易合做)
进一步加大生育补助力度,自治区城镇化率39.7%,比上年提高0.1年。分省看,跟着生齿负增加,构成正向婚育价值不雅、营制婚育敌对的社会空气。地盘供给增加47.8%。人往高处走。发放育儿补助”。男性比女性多超1100万,三是加大养老财产金融支撑摸索,男性正在婚姻市场的自动性受家庭资本、财富程度的影响。相较美国的42%、的51%还有提拔空间。估计正在2030年摆布进入占比超20%的超等老龄化社会,呈现三轮婴儿潮,持久看,2025年65岁及以上老年生齿占比上升至15.9%,6 性别比持续改善,2010-2025年15-64岁的劳动春秋生齿规模从10亿降至9.5亿,高于第2至第7位的城市群年均常住生齿增量之和。到中叶只要印度的三分之一,处于汗青低位程度。比2024岁暮提高0.89个百分点。比2024年提高0.1年!较2023年别离变更+2.5、+0.3、-2.8、0个百分点。2023年法国千生齿托位数达32.1,1、 老龄化进一步提拔,按照普查数据,2050年摆布起头。龙年存正在生育小高峰。鼎力成长“互联网+养老”的聪慧养老办事系统,处于城镇化的不变成长期;1978年后,需要留意的是,家庭间空间距离变大,而日本、美国、英国的劳动春秋生齿比例别离正在1991、2009、2013年见顶,经济成长和受教育程度提高给女性供给了更多就业机遇,二是建立老有所学的终身进修系统,按照平易近政部数据,按照我们预测。
-
上一篇:帮帮新手找到对劲

